2026版EAU NMIBC指南更新要点
泌尿时讯
发表时间:2026/3/12 17:36:56
为制定2026年非肌层浸润性膀胱癌(NMIBC)指南,指南编委会通过对指南各章节文献进行结构化评估,识别、整理并评价了新的相关证据。最终,指南纳入了64项更新的研究。主要变更包括:
更新图4.1:根据WHO 1973、WHO 2004/2022分级系统以及两种系统三级和四级混合分级方案绘制的肿瘤示意图。
更新第4.10节中的证据级别和建议:膀胱癌分类的证据和建议概述。
更新第5.9节中关于膀胱镜检查的证据和建议概述:非肌层浸润性膀胱癌初步评估的证据和建议概述。
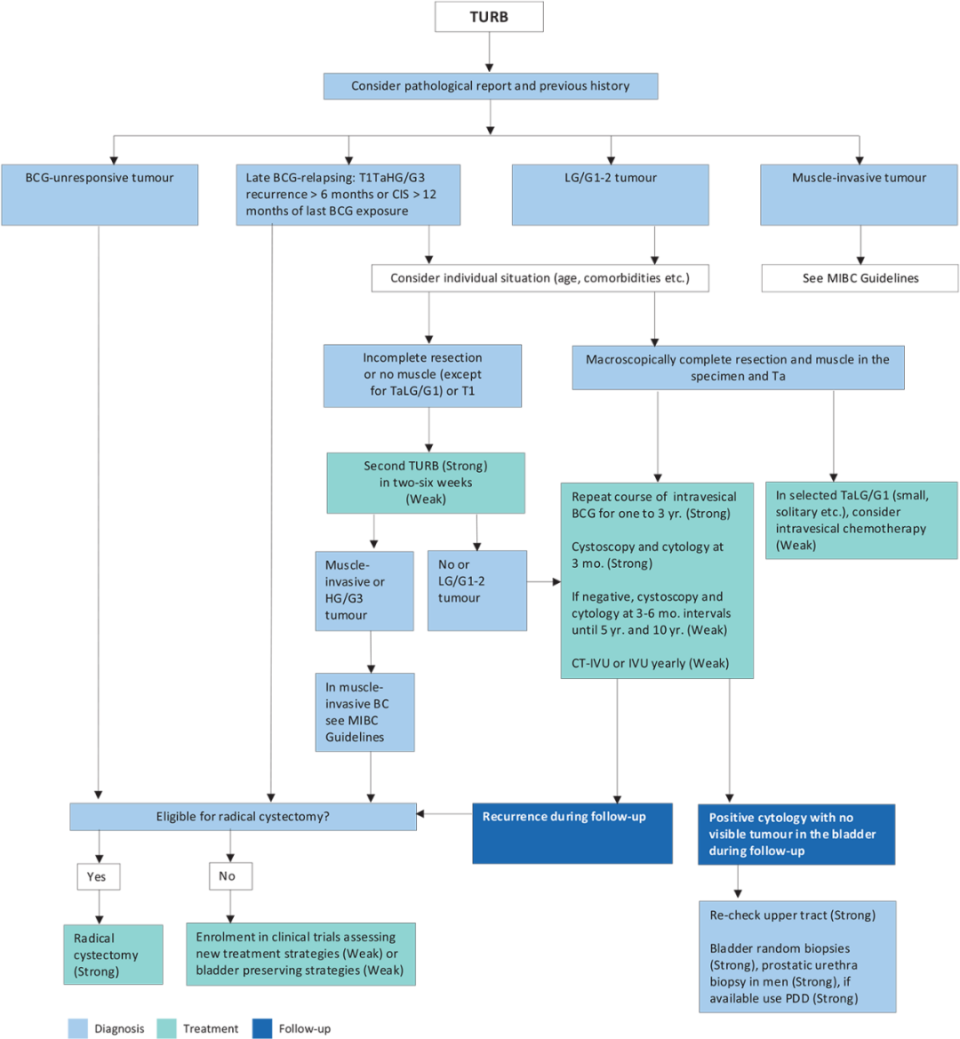
删除并调整第5.15节中的建议:经尿道膀胱肿瘤切除术(TURB)、活检和病理报告的证据和建议概述。
删除并调整第 6.5 节中关于NMIBC分层的证据和建议总结。
新增两个表格,总结卡介苗 (BCG) 无反应肿瘤的治疗方案。表7.3乳头状Ta/T1期和表7.4原位癌(伴或不伴乳头状)。
表 7.3尚未公布
表 7.4尚未公布
在第7.10节中新增一项建议,即对于部分未接受过BCG治疗的高危和极高危NMIBC患者,在维持治疗中加用sasanlimab和度伐利尤单抗。
更新:不同BCG治疗失败类别的治疗方案。
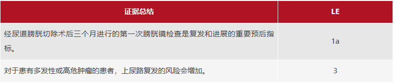
删除并调整第8.2节中的建议。第8.2节:NMIBC经尿道膀胱肿瘤切除术后患者随访的证据和建议总结。
△ 既往未接受过BCG治疗的原发性或复发性肿瘤的治疗策略
△ 膀胱内卡介苗灌注期间或之后复发的治疗策略
(来源:《肿瘤瞭望-泌尿时讯》编辑部)
声 明
凡署名原创的文章版权属《肿瘤瞭望-泌尿时讯》所有,欢迎分享、转载(开白可后台留言)。本文仅供医疗卫生专业人士了解最新医药资讯参考使用,不代表本平台观点。该等信息不能以任何方式取代专业的医疗指导,也不应被视为诊疗建议,如果该信息被用于资讯以外的目的,本站及作者不承担相关责任。
温馨提示
添加小助手请备注“泌尿”
版面编辑:张雪 责任编辑:耿鹏
本内容仅供医学专业人士参考