泌尿时讯 发表时间:2026/3/12 17:04:25

2026年前列腺癌指南的制定过程中,指南组委会通过对各章节文献进行结构化评估,识别、整理并评价了新的相关证据。主要变更包括:
部分章节证据总结和建议的审查和修改















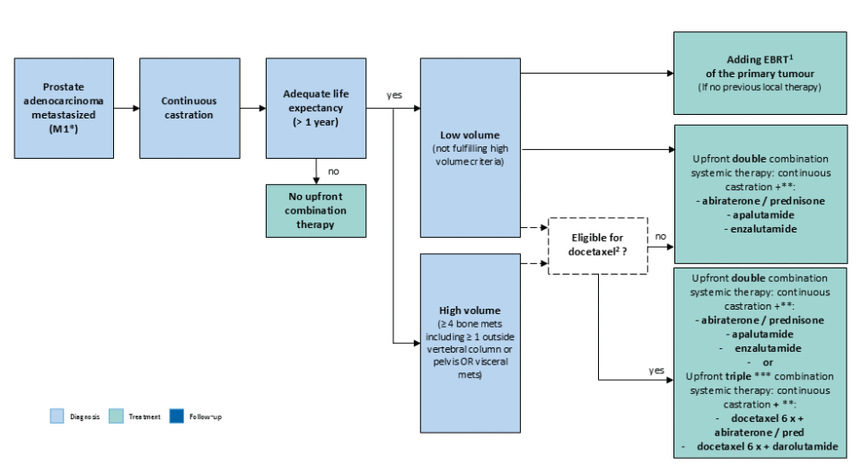
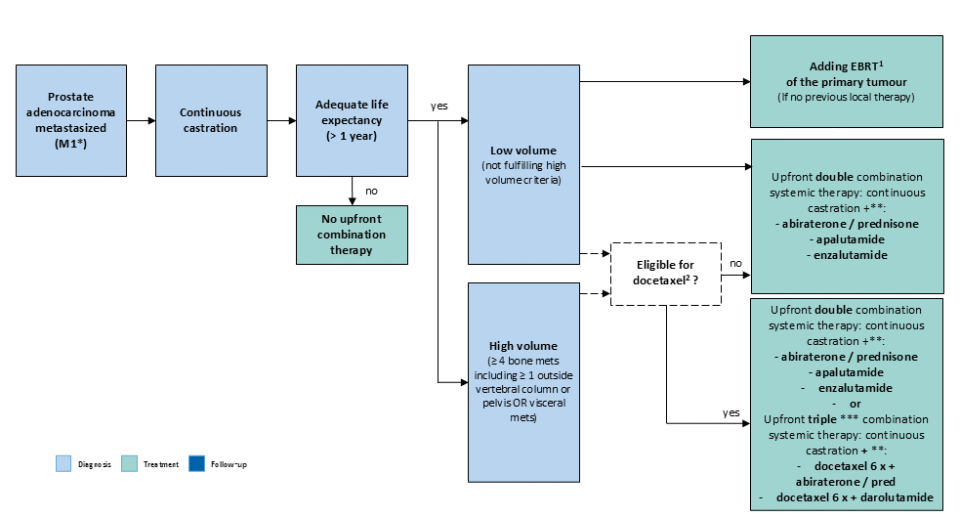
图 6.5:转移性 (M1*) 疾病、M+HSPC 的治疗。
5.2.4.1. 磁共振成像
前列腺磁共振成像 (MRI) 结合了不同的成像序列,以准确识别前列腺癌。当怀疑患有前列腺癌时,根据 PSA 和/或DRE结果,即可进行MRI检查。除了提示前列腺癌的存在外,成像还可以指导靶向前列腺活检,并提供分期信息。
前列腺癌在T2加权成像上表现为低信号强度区域,在弥散加权成像上表现为弥散受限,在动态增强成像上表现为早期且显著的强化。然而,前列腺癌的影像学表现与某些前列腺良性疾病存在相当大的重叠。前列腺影像报告和数据系统 (PI-RADS) 对影像学表现进行标准化解读,并将疑似前列腺癌的男性患者按具有临床意义前列腺癌(csPCa)的风险等级分为 1至 5 级。
与根治性前列腺切除术(RP)标本的相关性分析显示,MRI在检测和定位ISUP GG≥2级前列腺癌方面具有良好的敏感性,尤其当肿瘤直径大于10 mm时。MRI在识别ISUP 1级前列腺癌方面的敏感性较低。在接受模板活检的患者中,MRI对ISUP GG≥2级前列腺癌的良好敏感性得到了进一步证实。一项Cochrane系统评价比较了MRI与模板定位活检(≥20针)在初次活检和重复活检患者中的应用,结果显示MRI对ISUP GG≥2级前列腺癌的汇总敏感性为0.91(95% CI:0.83–0.95),汇总特异性为0.37(95% CI:0.29–0.46)。
对于ISUP分级≥3级的癌症,MRI的汇总敏感性和特异性分别为0.95(95% CI:0.87–0.99)和0.35(95% CI:0.26-0.46)。
5.2.4.2. 经直肠超声及基于超声的技术
标准经直肠超声(TRUS)在检测前列腺癌(PCa)方面并不可靠,对低回声病灶进行额外活检的诊断价值微乎其微。微多普勒、超声弹性成像或对比增强超声等新型超声技术,无论是单独使用还是组合成所谓的“多参数超声”,都显示出令人鼓舞的初步结果。在多参数超声与多参数磁共振成像诊断前列腺癌(CADMUS)试验中,306例患者接受了多参数磁共振成像和多参数超声检查,后者包括B型超声、彩色多普勒超声、实时弹性成像和对比增强超声。至少一项检查结果呈阳性的患者接受了靶向活检。与磁共振成像相比,多参数超声检测出的临床显著性前列腺癌(csPCa)病例少了4.3%,但接受活检的患者却多了11.1%。
5.2.4.3.前列腺特异性膜抗原-正电子发射断层扫描/计算机断层扫描(或磁共振成像)
尽管主要用于分期,但PSMA-PET/CT(或-PET/MRI)前列腺表达也可用于指导和靶向活检。据报道,对于临床显著性前列腺癌(csPCa)的检测,汇总敏感性为0.89,汇总特异性为0.56。在一项纳入291例患者的前瞻性试验中,与单独使用MRI相比,PSMA联合MRI提高了阴性预测值(NPV)(91% vs. 72%,检验比=1.27 [1.11–1.39],P < 0.001)。敏感性也得到提高(97% vs. 83%,P < 0.001),但特异性有所降低(40% vs. 53%,P = 0.011)。
扩大盆腔淋巴结清扫术(ePLND)包括切除覆盖髂外动脉和静脉的淋巴结、位于闭孔神经头侧和尾侧的闭孔窝内淋巴结以及髂内动脉内侧和外侧的淋巴结。因此,ePLND 可提供准确的分期和预后信息。然而,一项系统评价表明,在根治性前列腺切除术(RP)期间进行 PLND 并未改善肿瘤学预后,包括生存率。此外,两项随机对照试验(RCT)也未能证实扩大 PLND 相较于有限 PLND 在早期肿瘤学预后方面具有优势。
第 5.3.2.7节:罕见的侵袭性前列腺癌(亚)型。
暂未公布
5.4.3节:基于微型超声的活检指征。
暂未公布
5.5.6节:年轻男性(45-55岁)的MRI引导下活检。
暂未公布
6.7.9节:治疗诱发的神经内分泌性前列腺癌及其亚型。
暂未公布
6.6.4.b.2节新增小节:雄激素剥夺疗法联合化疗:
三联疗法:ADT联合化疗+/- ARPI。
ADT联合ARPI+/- PARPI(AMPLITUDE)。
ADT联合ARPI+/- AKT抑制剂(CAPItello-281)。
△ 非转移性前列腺癌(M0)的诊疗流程
△ 转移性前列腺癌M1期的诊疗流程
(来源:《肿瘤瞭望-泌尿时讯》编辑部)
声 明
凡署名原创的文章版权属《肿瘤瞭望-泌尿时讯》所有,欢迎分享、转载(开白可后台留言)。本文仅供医疗卫生专业人士了解最新医药资讯参考使用,不代表本平台观点。该等信息不能以任何方式取代专业的医疗指导,也不应被视为诊疗建议,如果该信息被用于资讯以外的目的,本站及作者不承担相关责任。
温馨提示
添加小助手请备注“泌尿”