指南共识丨新版ESMO临床实践指南:晚期和转移性前列腺癌的诊断、治疗和随访

泌尿时讯 发表时间:2026/2/14 14:22:26

编者按:这项ESMO临床实践指南重点关注晚期和转移性前列腺癌,包括转移性去势敏感性前列腺癌(mCSPC)、非转移性去势抵抗性前列腺癌(nmCRPC)和转移性去势抵抗性前列腺癌(mCRPC)。局限期前列腺癌ESMO临床实践指南在2025年已经更新,点击此处查看全文。



诊断、病理和分子生物学


指南建议


1. 对于既往接受过放射治疗的部位或单纯神经内分泌前列腺癌(NEPC)活检,不建议报告Gleason评分 [III, E]。筛状型导管内病变可视为Gleason 4型,具有侵袭性[V, B]。


2. 报告通常应遵循国际癌症报告协作组织(ICCR)和世界卫生组织(WHO)的建议[III, B]。


3. 不建议对转移灶(淋巴结和远处转移)进行分级 [III, E]。


4. 建议对mCSPC患者进行胚系检测 [III, A]。

a) 建议包含癌症易感基因(例如BRCA1、BRCA2)、错配修复(MMR)基因(MLH1、MSH2、MSH6、PMS2、EPCAM)和HOXB13)等[III,B]。

b) 也可建议进行包含其他中等风险基因(例如ATM、CHEK2和PALB2)的基因检测[III,B]。其他基因可根据个人和家族史添加[III,B]。


5. 关于mCRPC生物标志物检测的建议,请参阅后续“mCRPC的管理”部分。


分期和风险评估


指南建议


1. 在评估患者时,可以推荐预后分级,但需认识到这些分级并非选择治疗方案的完美工具 [III,B]。


mCSPC的管理


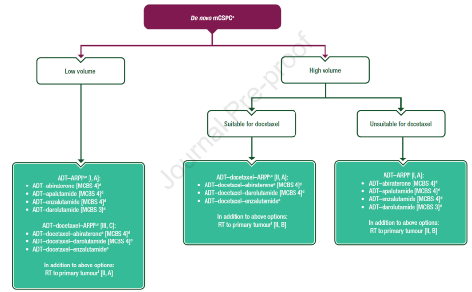
新发mCSPC的治疗



1. 对于新发低肿瘤负荷(常规影像学检查)的mCSPC患者,强烈推荐ADT联合ARPI治疗[I, A]。推荐方案包括:

a) ADT联合阿比特龙 [ESMO 临床获益程度量表 (MCBS) v2.0 评分:4]

b) ADT联合阿帕他胺 (MCBS v2.0 评分:4)

c) ADT联合恩扎卢胺 (MCBS v2.0 评分:4)

d) ADT联合达罗他胺 (MCBS v2.0 评分:3)


2. 对于适合多西他赛化疗的特定新发低肿瘤负荷mCSPC患者,可考虑ADT联合多西他赛和ARPI治疗[III, C]。推荐方案包括:

a) ADT联合多西他赛和阿比特龙 [MCBS v2.0 评分:4]未经欧洲药品管理局(EMA)或美国食品药品监督管理局(FDA)批准]

b) ADT-多西他赛-达罗他胺(MCBS v2.0评分:4)

c) ADT-多西他赛-恩扎卢胺(未经EMA或FDA批准)


3. 对于适合接受多西他赛化疗的初诊高肿瘤负荷mCSPC患者,推荐使用ADT-多西他赛-ARPI方案 [II,A]。推荐方案包括:

a) ADT-多西他赛-阿比特龙(MCBS v2.0 评分:4;未经EMA或FDA批准)

b) ADT-多西他赛-达罗他胺(MCBS v2.0 评分:4)

c) ADT-多西他赛-恩扎卢胺(未经EMA或FDA批准)


4. 对于不适合接受多西他赛化疗的初诊高肿瘤负荷患者,推荐使用ADT-ARPI方案 [I,A]。推荐方案包括:

a) ADT-阿比特龙(MCBS v2.0评分:4)

b) ADT-阿帕他胺(MCBS v2.0评分:4)

c) ADT-恩扎卢胺(MCBS v2.0评分:4)

d) ADT-达罗他胺(MCBS v2.0评分:3)


5. 对于初诊低肿瘤负荷的mCSPC患者,推荐采用原发肿瘤放疗联合全身治疗[II,A]。鉴于其对严重泌尿生殖系统症状的预防作用,该方法也可用于初诊高肿瘤负荷的mCSPC患者[II,B]。

a) 对于接受ADT-多西他赛-ARPI治疗的患者,应在多西他赛治疗结束后开始前列腺放疗[III,A]。


6. 对于初诊mCSPC,推荐的系统治疗疗程为:多西他赛6个疗程 [III,A];ARPI治疗直至疾病进展 [III,A];ADT治疗则需终身[III,A]。应根据具体病例讨论个体化治疗方案,并考虑疗效、合并症和耐受性[III,A]。


7. 不推荐在mCSPC中使用每月一次的唑来膦酸或地诺单抗 [II,E]。


8. 通常不推荐mCSPC患者接受ADT-多西他赛联合治疗[I,D]。如果无法使用ARPI,则推荐对身体状况良好的初诊mCSPC患者采用ADT-多西他赛联合治疗 [I,A;MCBS v2.0 评分:3]。


9. 通常不推荐ADT单药治疗 [I,D],仅应在预期寿命较短的特定体弱患者中使用 [I,C]。


局部治疗后复发mCSPC的管理



1. ADT-ARPI方案主要推荐用于异时性低肿瘤负荷的mCSPC患者 [II,A]。推荐方案包括:

a) ADT-阿帕他胺(MCBS v2.0 评分:4)

b) ADT-恩扎卢胺(MCBS v2.0 评分:4)

c) ADT-达罗他胺(MCBS v2.0 评分:3)


2. 使用ADT-ARPI治疗异时性低肿瘤负荷的mCSPC时,应权衡患者的预期寿命和合并症[II,A]。


3. 多西他赛不推荐用于异时性低肿瘤负荷的mCSPC患者 [II,E]。


4. ADT-ARPI方案推荐用于异时性高肿瘤负荷的mCSPC患者 [II,A]。推荐方案包括:

a) ADT-阿帕他胺(MCBS v2.0评分:4)

b) ADT-恩扎卢胺(MCBS v2.0评分:4)

c) ADT-达罗他胺(MCBS v2.0评分:3)


5. ADT-多西他赛-ARPI方案也可推荐用于异时性高肿瘤负荷mCSPC患者[II,B]。推荐方案包括:

a) ADT-多西他赛-达罗他胺(MCBS v2.0评分:4)

b) ADT-多西他赛-恩扎卢胺(未获EMA或FDA批准)


mCSPC的转移灶靶向治疗


1. 转移灶靶向治疗仍处于研究阶段,但可推荐用于部分寡转移性mCSPC患者,以延缓疾病进展,尤其是在寡转移复发的情况下,因为有更多数据支持[II,B]。


nmCRPC的管理



指南建议


1. 在nmCRPC中,NGI(例如PSMA-PET)为可选方案 [III,C]。


2. 对于高危nmCRPC患者(定义为PSA倍增时间<10个月且预期寿命>5年),若既往未接受过ADT,则建议使用:

a) ADT-阿帕他胺(MCBS v2.0 评分:4)[I,A]

b) ADT-达罗他胺(MCBS v2.0 评分:3)[I,A]

c) ADT-恩扎卢胺(MCBS v2.0 评分:3)[I,A]。


mCRPC的管理


mCRPC的生物标志物检测


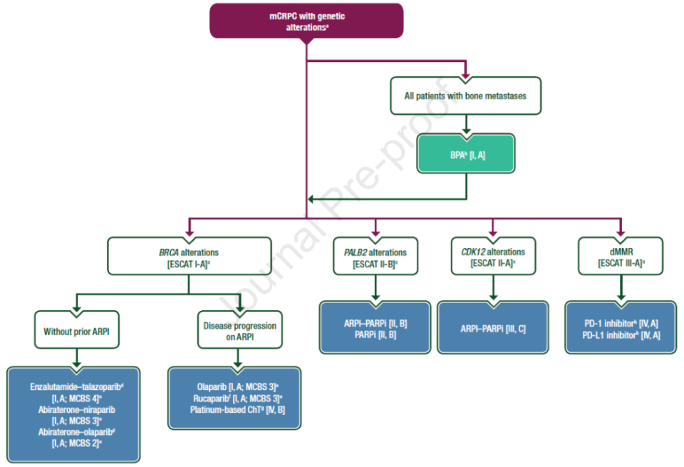
1. 建议所有CRPC患者至少进行BRCA1、BRCA2、CDK12和PALB2基因改变的基因组检测,理想情况下应在mCRPC首次治疗前进行[III,A]。(BRCA1 [ESMO分子靶点临床可操作性量表(ESCAT)评分:I-A]、BRCA2 [ESCAT评分:I-A]、CDK12 [ESCAT 评分:II-A] 和 PALB2 [ESCAT 评分:II-B])


2. 如果既往未进行过胚系基因检测,可建议mCRPC患者进行该检测 [III,B]。


3. 建议所有接受ARPI治疗的mCRPC患者进行dMMR检测 [III,A;ESCAT 评分:III-A]。


4. 如果生化特征与影像学或临床特征不一致,可考虑进行再次活检(以评估神经内分泌标志物并排除其他原发性癌症)[III,C]。


无已知基因改变的mCRPC治疗



1. 对于所有骨转移患者,无论选择何种抗癌疗法,均建议同时使用双膦酸盐类似物(地诺单抗或唑来膦酸)治疗 [I,A]。


2. 对于无HRR改变且未接受过ARPI治疗的mCRPC患者:

a) 对于既往未接受过紫杉烷类药物治疗和既往接受过紫杉烷类药物治疗的mCRPC患者,均建议使用阿比特龙(MCBS v2.0 评分:4)或恩扎卢胺(MCBS v2.0 评分:4)[I,A]。

b) 对于既往未接受过多西他赛治疗且身体状况良好的患者,建议使用多西他赛 [I,A;MCBS v2.0 评分:3]。

c) 对于既往接受过多西他赛治疗且身体状况良好的患者,建议使用卡巴他赛 [I,A;MCBS v2.0 评分:2]。

d) 对于部分患者,可考虑使用ARPI-PARPi联合方案[恩扎卢胺-他拉唑帕利(MCBS v2.0评分:3;已获EMA批准,但在此适应症中未获FDA批准)或阿比特龙-奥拉帕利(MCBS v2.0评分:2;已获EMA批准,但在此适应症中未获FDA批准)][II,C级]。


3. 对于既往未接受过ARPI治疗且骨转移为主的患者:

a) 对于既往接受过多西他赛治疗或不适合接受多西他赛治疗、且无已知内脏转移的患者,建议使用223Ra联合BPA[I,A级;MCBS v2.0评分:4]。对于存在内脏或淋巴结转移的患者,不建议单独使用223Ra[III,E级]。

b) 可考虑使用恩扎卢胺-223Ra联合BPA[II,C级;未获EMA或FDA批准]。


4. 对于既往接受过ARPI治疗且无HRR改变的mCRPC患者:

a) 若无其他可用治疗方案,对于身体状况良好的患者,多西他赛优于再次使用ARPI治疗[III级,A级;MCBS v2.0评分:3]。

b) 对于PSMA阳性病灶且不适合立即接受多西他赛治疗的患者,可推荐使用177Lu-PSMA-617[I级,B级;MCBS v2.0评分:3;已获FDA批准,但尚未获EMA批准]。


5. 对于既往接受过多西他赛联合ARPI治疗且无HRR改变的mCRPC患者:

a) 对于PSMA-PET显像显示≥1个PSMA阳性病灶且无PSMA阴性病灶的患者,推荐使用177Lu-PSMA-617[I级,A级;MCBS v2.0评分:5]。对于PSMA摄取强烈且与其他影像学检查结果一致的情况,通常推荐使用177Lu-PSMA-617 [II,B;MCBS v2.0评分:5]。

b) 推荐使用卡巴他赛 [I,A;MCBS v2.0评分:3]。对于PSMA与其他影像学检查结果不一致和/或PSMA表达较低(例如肝转移)的情况,通常也推荐使用卡巴他赛 [II,B;MCBS v2.0评分:3]。


6. 当多西他赛适用于mCRPC时,对于老年患者,可考虑每2周给予50 mg/m²的剂量 [I,C]。


侵袭性mCRPC的管理


1. 对于快速进展的mCRPC患者,尤其是血清PSA水平低或无升高,或PET-CT检查PSMA阴性进展的患者,建议进行活检以检查是否发生组织学上的神经内分泌前列腺癌转化 [III, B]。


2. 对于伴或不伴有NEPC组织学特征的侵袭性前列腺癌变异型患者,建议采用铂类化疗 [铂类-依托泊苷联合或不联合免疫治疗(基于小细胞肺癌方案)或铂类-紫杉烷] [II, B]。


分子定义的mCRPC亚组管理



1. 对于所有骨转移患者,无论选择何种抗癌疗法,均建议同时接受BPA(地诺单抗或唑来膦酸)[I, A]。


2. 对于携带BRCA(胚系或体细胞)突变的患者:

a) 对于既往未接受过ARPI治疗的患者,推荐使用恩扎卢胺-他拉唑帕利(MCBS v2.0 评分:4;已获FDA批准,但在此适应症未获EMA批准)、阿比特龙-尼拉帕利(MCBS v2.0 评分:3)或阿比特龙-奥拉帕利(MCBS v2.0 评分:2;已获FDA批准,但在此适应症未获EMA批准)[I,A]。

b) 对于既往接受过ARPI治疗的患者,推荐使用奥拉帕利(MCBS v2.0评分:3)或卢卡帕利(MCBS v2.0 评分:3;已获FDA批准,但未获EMA批准)[I,A]。对于这些患者,应优先考虑使用ARPI而非多西他赛和另一种ARPI [III,A]。如果无法使用ARPI,可以考虑铂类化疗[IV,B]。


3. 对于存在PALB2基因改变的患者,可推荐使用PARP抑制剂(单独使用或与ARPI联合使用)[II, B]。


4. 对于存在CDK12基因改变的患者,可考虑使用ARPI-PARPi联合疗法[III, C]。


5. 对于大多数CHEK2或ATM基因改变的患者,不建议使用PARP抑制剂[II, D]。


6. 对于dMMR患者,建议使用PD-1或PD-L1抑制剂;应在mCRPC病程中尽早开始治疗[IV, A]。


7. 对于雄激素受体(AR)基因改变(例如扩增、突变)的患者,可提供与无此类改变的患者相同的治疗[III, B]。


8. 对于抑癌基因(例如TP53、PTEN、RB1)缺失的患者,可提供与无此类改变的患者相同的治疗[III, B]。由于这些患者通常病情进展迅速,建议密切监测,以免错过进一步治疗的机会[III, B]。


mCRPC的转移灶靶向治疗


1. 对于部分寡转移性转移性去势抵抗性前列腺癌患者,可推荐转移灶靶向治疗联合一线ARPI治疗,以延缓生化和临床进展[II, B]。


支持性护理、后续治疗、长期影响和生存状况


mCSPC的支持治疗


1. 接受ADT的患者应进行结合有氧运动和阻力运动的运动疗法;该疗法应在指导下进行至少12周,之后可独立进行 [III,A]。


2. 接受ADT的患者,尤其是伴有其他危险因素的患者,可通过双能X射线吸收法(DXA)扫描评估骨密度(BMD);可在12-18个月后重复进行 [III,B]。


3. 建议骨密度低或既往有骨质疏松性骨折史的患者使用双膦酸盐或地诺单抗 [III,A]。


4. 建议每日摄入700-1200 mg钙,最好通过饮食摄入,并维持血清维生素D水平高于50 nmol/L [III,A]。建议50岁以上患者补充维生素D(800 IU/天)[III,A]。


5. 所有接受ADT的患者均应监测心血管健康,尤其是那些既往存在心血管疾病的患者 [III,A]。


6. 心血管风险高的患者在考虑或开始接受ADT治疗时,应转诊至心脏病专家 [III,A]。


mCSPC的随访


1. 治疗约6个月后,建议对mCSPC患者采用包含临床评估、PSA检测、血常规以及影像学检查的方案,每3-6个月进行一次(如果检测到PSA提示疗效欠佳,或需要检测特定药物副作用,或针对体弱患者,则应增加检查频率)[III,A]。


2. 影像学检查(骨扫描和CT扫描)的频率应与PSA检测相同,或在6个月时进行一次,之后仅在PSA升高或临床进展时重复进行 [III,A]。


3. 建议进行血清睾酮水平检测,以评估ADT的疗效并检测去势抵抗(例如,PSA升高时)[III,A]。


4. 建议进行PSA水平检测,以评估治疗反应和疾病进展[III,A]。


mCRPC的支持治疗、对症治疗和姑息治疗


1. 建议在开始BPA前以及治疗期间持续补充维生素D和钙[II,A]。治疗期间应监测血清钙水平[II,A]。


2. 建议在开始BPA前进行牙科评估,如果计划进行侵入性牙科手术,则应停止BPA(至少间歇性停止)[III,A]。如果进行牙科手术,建议围手术期使用抗生素[III,A]。


3. 鉴于颌骨坏死的累积风险,应在2-3年后对BPA治疗进行评估[III,A]。


4. 对于疼痛性、无并发症的骨转移,建议采用单次体外放射治疗进行姑息治疗[I,A]。


5. 对于临床怀疑转移性脊髓压迫(MSCC)的患者,建议尽快(24小时内)在具备相应影像设备的中心进行全脊柱MRI检查[I,A]。


6. 对于出现单发MSCC、截瘫时间<48小时且预期寿命≥3个月的患者,建议紧急手术减压,术后进行放射治疗[I,A]。如无法手术,建议紧急放射治疗[III,A]。出现症状时,建议使用大剂量激素[III,A]。


7. 建议通过药物优化膀胱功能以改善患者的生活质量[IV,A]。


8. 建议所有老年患者(≥65岁)在开始全身治疗前进行老年筛查和/或老年评估[IV,B]。


9. 建议在使用紫杉烷类药物(多西他赛和卡巴他赛)时,特别是老年或体弱患者,进行粒细胞集落刺激因子一级预防以预防发热性中性粒细胞减少症[III,B]。


mCRPC的随访


1. 建议每3-6个月(或根据需要更频繁地)进行PSA检测和影像学检查的临床监测[II,B]。


(来源:《肿瘤瞭望-泌尿时讯》编辑部)

声 明

凡署名原创的文章版权属《肿瘤瞭望-泌尿时讯》所有,欢迎分享、转载(开白可后台留言)。本文仅供医疗卫生专业人士了解最新医药资讯参考使用,不代表本平台观点。该等信息不能以任何方式取代专业的医疗指导,也不应被视为诊疗建议,如果该信息被用于资讯以外的目的,本站及作者不承担相关责任。

温馨提示

添加小助手请备注“泌尿”

版面编辑:张雪   责任编辑:耿鹏
本内容仅供医学专业人士参考
相关搜索:  指南共识

发表评论

提交评论
  • 相关推荐
  • 学术领域
返回
顶部